首页
游资
游资大单
龙虎榜
主力资金
灵犀精华
涨停原因
产业链
情绪因子
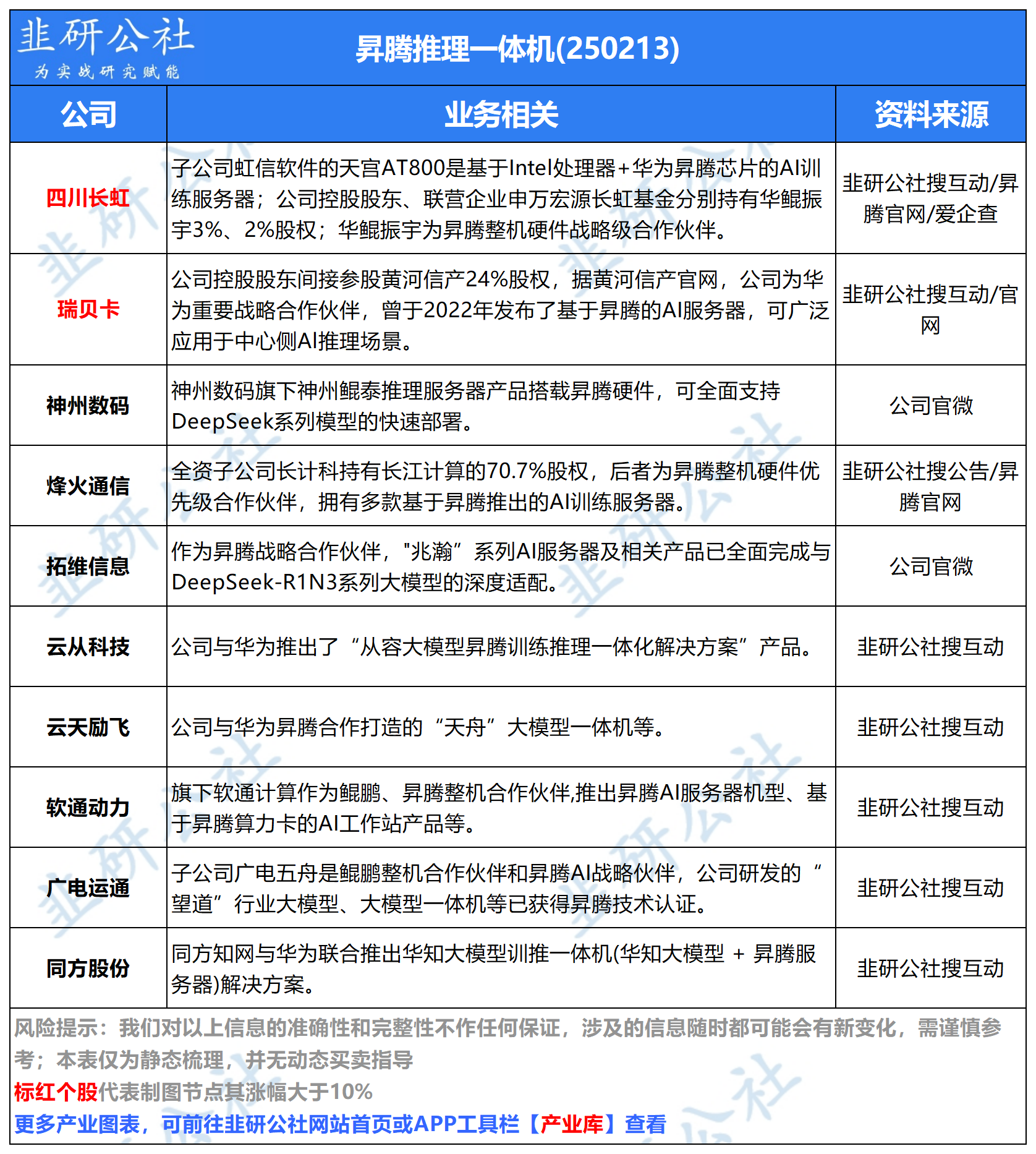
昇腾推理一体机
搜索
产业链
昇腾推理一体机
2025-02-20
免责申明:
本站部分内容转载自国内知名媒体,
如有侵权请联系客服删除。
粤ICP备2021065456号
DoTime:0.0051秒
昇腾推理一体机
sitemap